长效自组装基序进一步拓展模块化“分合”靶向蛋白降解体系的临床应用潜力
近日,北京大学化学生物学与生物技术学院李子刚/尹丰课题组在《Nature Communications》杂志发表了题为“Highly efficient and long-acting split-and-mix proteolysis targeting chimera based on self-assembled polylactic acid”的研究论文。区别于自组装多肽基和脂质体基的“分合”体系,该论文应用临床获批的聚乳酸(PLA)作为自组装基序,进一步延伸了由该课题组深入验证的模块化“分合”靶向蛋白降解剂技术的实际应用空间(图1)。

图1,基于PLA-PEG的SM-PROTAC在体内抑制肿瘤生长的示意图
近年来,靶向蛋白降解(PROTAC)技术为小分子药物开发开启了一个革命性的新时代。除了可靶向不可成药蛋白、可逆调控蛋白含量的优势外,PROTAC还可以克服由于靶突变引起的耐药性,延长作用时间,最小化脱靶效应,并减少不良反应的发生率。迄今为止,已有超过30种用于不同适应症的PROTAC分子进入到临床试验。然而,传统PROTAC仍存在膜穿透性差、筛选时间长、体内代谢率高等问题,阻碍了PROTAC的临床应用。为了应对这些挑战,研究人员进行了多种有益探索,包括前药策略、纳米递送等。而本课题组基于PROTAC分子高度模块化特征,提出了模块化“分合”靶向蛋白降解策略(SM-PROTAC)。前期,我们采用自组装肽和脂质体,证实了SM-PROTAC的多种优势,包括易于筛选、高细胞渗透能力、多配体组装等。多个研究小组也提出了类似方法,如Yu等人利用自组装肽EIYIYE证明,该策略可灵活调节配体比例,并在体内维持治疗效果;Wang等人利用自组装基序GNNQQNY验证了该策略在减轻传统PROTAC分子固有的Hook效应方面的优势;Kim等人利用FF自组装模块证实了多肽基PROTACs的递送效率提高。然而,基于自组装多肽的SM-PROTAC存在有效浓度高和潜在毒性的缺陷,难以进一步推广应用。脂质体亦存在潜在膜融合缺陷。此外,自组装多肽基和脂质体基SM-PROTAC仅表现出有限的体内作用效率。
而聚乳酸(PLA)是FDA批准的具有良好生物兼容性高聚物,广泛用于药物缓释等领域,且选择合适分子量的PEG修饰PLA后,可获得生物降解的PLA-PEG嵌段共聚物。该嵌段共聚物呈现出极佳的两亲性,可方便制备成微球、胶束、水凝胶等纳米材料,正满足SM-PROTAC对自组装载体的需求。
图2,基于“分合”策略形成的新的基于PLA-PEG的新颖降解剂及其降解目的蛋白的结果图
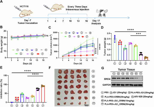
因此,在本研究中,我们将PLA-PEG作为自组装载体,充分验证了基于PLA的SM-PROTAC体内外的高效性和长效性。在细胞层面,基于PLA的SM-PROTACs可高效降解BRD4、ERα和CDK4(图2)。为了更深入地研究基于PLA的SM-PROTAC的体内疗效,我们将小分子降解剂ARV-825作为阳性对照,并将给药时间从每天1次修改为每3天1次。相应的结果表明,与拥有同种靶标配体和E3连接酶配体的ARV-825相比,PLA基SM-PROTAC可以更高效抑制肿瘤生长,并且持续时间更长(图3)。总的来说,PLA-PEG体系展现出制备简单、作用效率高、体内作用时间长等特点。

图3,PLA基SM-PROTAC体内抑瘤结果图
此外,论文尝试通过FRET效应获得PLA基纳米颗粒在内内的组织分布、驻留以及代谢等情况(图4)。实验结果表明,PLA基纳米颗粒表现出良好的肿瘤积聚并保持长期稳定性。随着时间的推移,纳米颗粒主要存在于代谢器官(主要是肝/脾/肾),但肿瘤部位仍有强烈的FRET信号。综上所述,我们的体内实验证实了基于pla - peg的SM-PROTAC是高效耐用的。这进一步表明,基于pla - peg的SM-PROTAC在癌症治疗的广泛临床应用中具有巨大的潜力。


图4,PLA基纳米颗粒在小鼠体内的分布、代谢等结果图
本文通讯作者为北京大学化学生物学与生物技术学院李子刚教授和深圳湾实验室尹丰研究员,深圳湾实验室坪山中心詹美苗博士和北京大学陈海灵博士为论文共同第一作者,北京大学深圳研究生院贺美玲博士、博士生宋春丽、焦资君、刘娜、侯占峰、陈颖、邢韵、深圳湾实验室坪山中心刘志宏博士亦对文章作出了重要贡献。论文得到了国家自然科学基金,深圳市医学研究专项资金,国家重点研发计划“合成生物学”重点专项,广东省自然科学基金,深圳市科技创新委员会,深港脑科学研究所-深圳基础研究机构,博士后面上基金,深圳湾实验室重大计划和深圳湾实验室开放计划的支持。
全文链接:https://doi.org/10.1038/s41467-025-65590-6